Home » , , » DESIGN, IMPLEMENTATION AND PERFORMANCE ANALYSIS OF AN ULTRASONIC RANGE METER

DESIGN, IMPLEMENTATION AND PERFORMANCE ANALYSIS OF AN ULTRASONIC RANGE METER

 

Presentation on DESIGN, IMPLEMENTATION AND PERFORMANCE ANALYSIS OF AN ULTRASONIC RANGE METER

THEORY OF OPERATION

The basic principal of the range meter is based on the simple concepts of SONAR. First, an ultrasonic pulse is transmitted by a transducer. This pulse then reflects off an object and is received by another transducer. Using the known speed of sound and the time between the transmitted pulse and the received pulse, one can simply calculate the distance traveled by the pulse.
Distance= (sound velocity * time interval)/2

BLOCK DIAGRAM

PERFORMANCE ANALYSIS OF AN ULTRASONIC RANGE METER
TRANSMITTER CIRCUIT
PERFORMANCE ANALYSIS OF AN ULTRASONIC RANGE METER
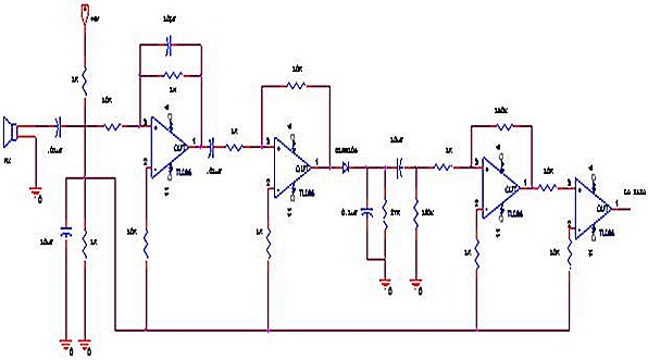
RECEIVER CIRCUIT
DESIGN, IMPLEMENTATION AND PERFORMANCE ANALYSIS OF AN ULTRASONIC RANGE METER
HOLDING CIRCUIT
DESIGN, IMPLEMENTATION AND PERFORMANCE ANALYSIS OF AN ULTRASONIC RANGE METER
INTERFACING CIRCUIT OF LCD WITH ATmega32
DESIGN, IMPLEMENTATION AND PERFORMANCE ANALYSIS OF AN ULTRASONIC RANGE METER
APPLICATIONS
  1. Auto focusing cameras
  2. In Automatic braking Cars
  3. Motion detection systems
  4. Robotics guidance systems
  5. In case of black out
  6. Object ranging
Item Specification
Range 17cm-10m
Error rate + 3cm
Transducer frequency 40KHz
Internal oscillator frequency 8 MHz
Input voltage 6.6v dc
PERFORMANCE
We could measure about 3.5-m distance. The 10-m distance seems to be able to be measured if the following conditions are followed-
  1. The object be perpendicular to the range meter.
  2. The surface of the object be flat.
DESIGN, IMPLEMENTATION AND PERFORMANCE ANALYSIS OF AN ULTRASONIC RANGE METER
COST ANALYSIS
  1. This project costs 1050Tk. But this can be reduced to some extent if we go mass production.
  2. If more precise instruments can be used the cost will be reduced to some extent with respect to the maximum distance measured.
  3. Though the market price of a range meter ranging about 10m is 2500Tk but If we could successfully implement our design of this device & go to mass production then we could definitely give it at a cheaper rate.
LIMITATIONS
  1. It provides less accuracy in an open environment.
  2. The velocity of sound depends on air temperature. It increases by 0.6 m/s for an increase in temperature by 1 degree Celsius.
  3. The transducers should be operated exactly at 40 KHz to obtain the best result.
  4. The range meter can not measure below 17 cm.
FURTHER DEVELOPMENT
In order to use this range meter effectively, followings are advised-
  1. To measure long distances, different transducers can be used.
  2. To change the distance range, in the code the capture guard timer count and the pulse count can be modified.
  3. Frequency modulation technique can also be used.
  4. Further development can also be made to make the device handheld.
CONCLUSION
With respect to the requirements for an ultrasonic range finder the following can be concluded- 
  1. The system is able to detect objects within the sensing range.
  2. The system can calculate the distance of the obstruction with sufficient accuracy.
  3. This device has the capability to interact with other peripheral if used as a secondary device.
  4. This can also communicate with PC through its serial port.
  5. This offers a low cost and efficient solution for non contact type distance measurements.
Submitted by AFSANUL HAQUE & MUHAMMAD NAZAM US SAKIB EMON
Share this article :

0 comments:

Post a Comment

Please wait for approval of your comment .......